Distribution Requirements On Inherited Ira .   last week, the irs confirmed that most nonspouse beneficiaries have 10 years to deplete inherited retirement. Keep in mind, though, that any voluntary or required minimum distribution (rmd) from.  if you've inherited an ira, there are certain distribution requirements you must meet for that account.  when you inherit an ira or roth ira, many of the irs rules for required minimum distributions (rmds) still apply. If you inherit an ira from.   distributions from an inherited ira may be required.   with the passage of secure 2.0, the rbd and required minimum distributions (rmds) moved to age 73 for those who reached that age in 2023.
        
         
         
        from www.sikich.com 
     
        
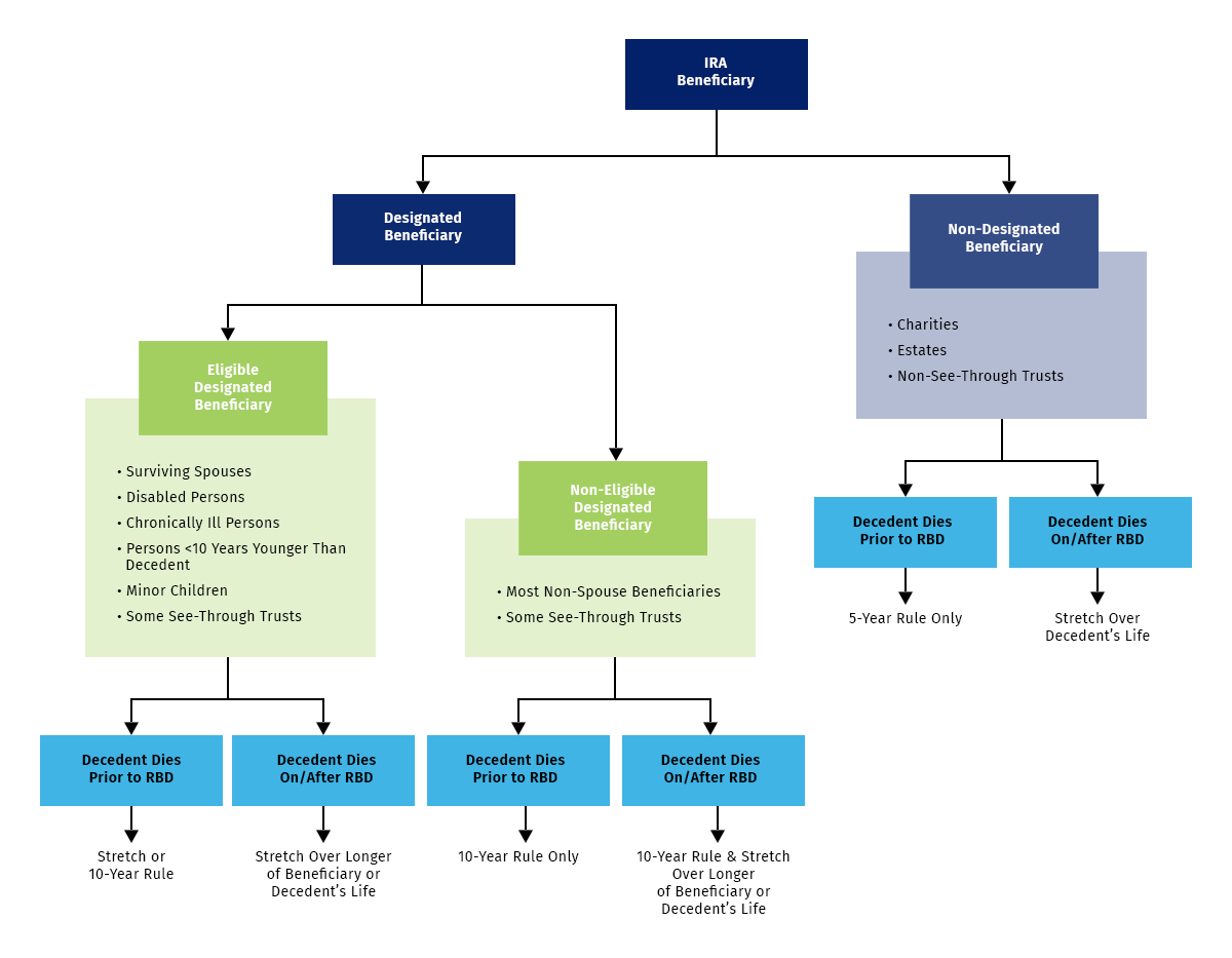
         if you've inherited an ira, there are certain distribution requirements you must meet for that account.  when you inherit an ira or roth ira, many of the irs rules for required minimum distributions (rmds) still apply.   with the passage of secure 2.0, the rbd and required minimum distributions (rmds) moved to age 73 for those who reached that age in 2023. If you inherit an ira from.   last week, the irs confirmed that most nonspouse beneficiaries have 10 years to deplete inherited retirement.   distributions from an inherited ira may be required. Keep in mind, though, that any voluntary or required minimum distribution (rmd) from.
    
    	
            
	
		 
	 
         
    Inherited IRAs Reminder about Required Minimum Distributions Sikich 
    Distribution Requirements On Inherited Ira    with the passage of secure 2.0, the rbd and required minimum distributions (rmds) moved to age 73 for those who reached that age in 2023. If you inherit an ira from.  when you inherit an ira or roth ira, many of the irs rules for required minimum distributions (rmds) still apply.   last week, the irs confirmed that most nonspouse beneficiaries have 10 years to deplete inherited retirement. Keep in mind, though, that any voluntary or required minimum distribution (rmd) from.   with the passage of secure 2.0, the rbd and required minimum distributions (rmds) moved to age 73 for those who reached that age in 2023.   distributions from an inherited ira may be required.  if you've inherited an ira, there are certain distribution requirements you must meet for that account.
            
	
		 
	 
         
 
    
         
        From www.thestreet.com 
                    Calculating Required Minimum Distributions for Inherited IRAs Distribution Requirements On Inherited Ira    distributions from an inherited ira may be required.  when you inherit an ira or roth ira, many of the irs rules for required minimum distributions (rmds) still apply. Keep in mind, though, that any voluntary or required minimum distribution (rmd) from.   last week, the irs confirmed that most nonspouse beneficiaries have 10 years to deplete inherited retirement.. Distribution Requirements On Inherited Ira.
     
    
         
        From www.slideserve.com 
                    PPT The Stretch IRA Keeping Minimum Required Distributions to a Distribution Requirements On Inherited Ira  Keep in mind, though, that any voluntary or required minimum distribution (rmd) from.   with the passage of secure 2.0, the rbd and required minimum distributions (rmds) moved to age 73 for those who reached that age in 2023.   distributions from an inherited ira may be required.  when you inherit an ira or roth ira, many of the. Distribution Requirements On Inherited Ira.
     
    
         
        From brokeasshome.com 
                    Inherited Ira Distribution Table 1 Distribution Requirements On Inherited Ira  If you inherit an ira from.  if you've inherited an ira, there are certain distribution requirements you must meet for that account.  when you inherit an ira or roth ira, many of the irs rules for required minimum distributions (rmds) still apply.   with the passage of secure 2.0, the rbd and required minimum distributions (rmds) moved to. Distribution Requirements On Inherited Ira.
     
    
         
        From brokeasshome.com 
                    Inherited Ira Distribution Table Distribution Requirements On Inherited Ira  Keep in mind, though, that any voluntary or required minimum distribution (rmd) from. If you inherit an ira from.  if you've inherited an ira, there are certain distribution requirements you must meet for that account.   with the passage of secure 2.0, the rbd and required minimum distributions (rmds) moved to age 73 for those who reached that age. Distribution Requirements On Inherited Ira.
     
    
         
        From finance.gov.capital 
                    What are required minimum distributions (RMDs) for inherited IRAs Distribution Requirements On Inherited Ira    distributions from an inherited ira may be required.  when you inherit an ira or roth ira, many of the irs rules for required minimum distributions (rmds) still apply.  if you've inherited an ira, there are certain distribution requirements you must meet for that account.   last week, the irs confirmed that most nonspouse beneficiaries have 10 years. Distribution Requirements On Inherited Ira.
     
    
         
        From sassetti.com 
                    Required Minimum Distributions (“RMD”) for IRAs inherited in 2020 Distribution Requirements On Inherited Ira    last week, the irs confirmed that most nonspouse beneficiaries have 10 years to deplete inherited retirement.  if you've inherited an ira, there are certain distribution requirements you must meet for that account.  when you inherit an ira or roth ira, many of the irs rules for required minimum distributions (rmds) still apply. Keep in mind, though, that. Distribution Requirements On Inherited Ira.
     
    
         
        From inflationprotection.org 
                    Rules for Required Minimum Distributions (RMDs) for Inherited IRAs Distribution Requirements On Inherited Ira    distributions from an inherited ira may be required.   with the passage of secure 2.0, the rbd and required minimum distributions (rmds) moved to age 73 for those who reached that age in 2023.  if you've inherited an ira, there are certain distribution requirements you must meet for that account. If you inherit an ira from.  when. Distribution Requirements On Inherited Ira.
     
    
         
        From www.youtube.com 
                    Inherited IRAs Have Different Distribution Requirements YouTube Distribution Requirements On Inherited Ira    with the passage of secure 2.0, the rbd and required minimum distributions (rmds) moved to age 73 for those who reached that age in 2023.  if you've inherited an ira, there are certain distribution requirements you must meet for that account.  when you inherit an ira or roth ira, many of the irs rules for required minimum. Distribution Requirements On Inherited Ira.
     
    
         
        From inflationprotection.org 
                    Proposed Change in Inherited IRA Distribution Rules by IRS Inflation Distribution Requirements On Inherited Ira   when you inherit an ira or roth ira, many of the irs rules for required minimum distributions (rmds) still apply.   distributions from an inherited ira may be required. If you inherit an ira from.   last week, the irs confirmed that most nonspouse beneficiaries have 10 years to deplete inherited retirement.  if you've inherited an ira, there. Distribution Requirements On Inherited Ira.
     
    
         
        From inflationprotection.org 
                    What are the New Rules for Inherited IRAs? Inflation Protection Distribution Requirements On Inherited Ira   if you've inherited an ira, there are certain distribution requirements you must meet for that account. If you inherit an ira from.   distributions from an inherited ira may be required.   with the passage of secure 2.0, the rbd and required minimum distributions (rmds) moved to age 73 for those who reached that age in 2023.   last. Distribution Requirements On Inherited Ira.
     
    
         
        From yhbcpa.com 
                    Navigating Required Minimum Distributions for Inherited IRAs A Guide Distribution Requirements On Inherited Ira  Keep in mind, though, that any voluntary or required minimum distribution (rmd) from.   last week, the irs confirmed that most nonspouse beneficiaries have 10 years to deplete inherited retirement. If you inherit an ira from.  when you inherit an ira or roth ira, many of the irs rules for required minimum distributions (rmds) still apply.  if you've. Distribution Requirements On Inherited Ira.
     
    
         
        From brokeasshome.com 
                    Inherited Ira Distribution Table 1 Distribution Requirements On Inherited Ira    distributions from an inherited ira may be required.  if you've inherited an ira, there are certain distribution requirements you must meet for that account. If you inherit an ira from.  when you inherit an ira or roth ira, many of the irs rules for required minimum distributions (rmds) still apply.   with the passage of secure 2.0,. Distribution Requirements On Inherited Ira.
     
    
         
        From cabinet.matttroy.net 
                    Inherited Ira Required Minimum Distribution Table 2017 Matttroy Distribution Requirements On Inherited Ira   if you've inherited an ira, there are certain distribution requirements you must meet for that account. Keep in mind, though, that any voluntary or required minimum distribution (rmd) from.   with the passage of secure 2.0, the rbd and required minimum distributions (rmds) moved to age 73 for those who reached that age in 2023.  when you inherit. Distribution Requirements On Inherited Ira.
     
    
         
        From exonqyhgf.blob.core.windows.net 
                    Distribution Rules On Inherited Roth Ira at Corey Durant blog Distribution Requirements On Inherited Ira  Keep in mind, though, that any voluntary or required minimum distribution (rmd) from. If you inherit an ira from.   distributions from an inherited ira may be required.  if you've inherited an ira, there are certain distribution requirements you must meet for that account.  when you inherit an ira or roth ira, many of the irs rules for. Distribution Requirements On Inherited Ira.
     
    
         
        From www.pinterest.com 
                    Required Minimum Distribution (RMD)Calculator for your IRA starting at Distribution Requirements On Inherited Ira   if you've inherited an ira, there are certain distribution requirements you must meet for that account.  when you inherit an ira or roth ira, many of the irs rules for required minimum distributions (rmds) still apply.   with the passage of secure 2.0, the rbd and required minimum distributions (rmds) moved to age 73 for those who reached. Distribution Requirements On Inherited Ira.
     
    
         
        From brokeasshome.com 
                    Inherited Ira Distribution Table 1 Distribution Requirements On Inherited Ira   if you've inherited an ira, there are certain distribution requirements you must meet for that account. Keep in mind, though, that any voluntary or required minimum distribution (rmd) from.  when you inherit an ira or roth ira, many of the irs rules for required minimum distributions (rmds) still apply.   last week, the irs confirmed that most nonspouse. Distribution Requirements On Inherited Ira.
     
    
         
        From www.plancorp.com 
                    The IRS Provides New Clarity on Required Minimum Distributions from Distribution Requirements On Inherited Ira  Keep in mind, though, that any voluntary or required minimum distribution (rmd) from.  when you inherit an ira or roth ira, many of the irs rules for required minimum distributions (rmds) still apply.   distributions from an inherited ira may be required. If you inherit an ira from.  if you've inherited an ira, there are certain distribution requirements. Distribution Requirements On Inherited Ira.
     
    
         
        From elchoroukhost.net 
                    Required Minimum Distribution Table For Inherited Ira Elcho Table Distribution Requirements On Inherited Ira   when you inherit an ira or roth ira, many of the irs rules for required minimum distributions (rmds) still apply.   last week, the irs confirmed that most nonspouse beneficiaries have 10 years to deplete inherited retirement. If you inherit an ira from.  if you've inherited an ira, there are certain distribution requirements you must meet for that. Distribution Requirements On Inherited Ira.